LED显示屏开关电源
LED显示屏专用开关电源
1 参数:
输入电源:220V
输出电源:5V 40A 或 5V 60A
功能:交流220V转直流5V、 短路保护
2开关电源的组成
开关电源大致由输入电路、变换器、控制电路、输出电路四个主体组成。如果细致划分,它包括:输入滤波、输入整流、开关电路、采样、基准电源、比较放大、震荡器、V/F 转换、基极驱动、输出整流、输出滤波电路等。实际的开关电源还要有保护电路、功率因数校正电路、同步整流驱动电路及其它一些辅助电路等。
图1是开关电源原理框图:
图1 开关电源原理框图
2.1 输入电路
包括线性滤波电路、浪涌电流抑制电路、整流电路三部分。
作用:把输入电网交流电源转化为符合要求的开关电源直流输入电源。
典型电路如图2所示:
图2 输入电路
该电路包含滤波电路、浪涌电流抑制电路及全波整流电路。
输入电路各电容C11、C12、C13 用于滤波,滤除高频噪声;电抗器L11 用于浪涌抑制;电容C14、C15、C18 用于去耦。输入220VAC 电压经过全波整流,产生变换器所需要的直流电压,及提供控制电路必须的工作电源。
J21 为短路线,TH 为过流电阻,当发生过流时,器件熔断。
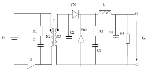
2.2 功率电路基本原理
市电220V的交流电经输入电路整流滤波后,已变为直流电(带脉动),从该直流电到输出之间的电路可简单等效为一个单管隔离降压变换器。如图3所示:
图3 功率电路基本原理
为防止变压器T磁饱及快速恢复,原边使用了简单的R1C1释放电路。副边VD1 整流,VD2 续流,C2去耦,L、C4滤波,R3C3、R4为辅助泄放通路。
当然实际电路比这个要复杂的多,复杂的原因主要是因为加入了保护电路、反馈电路、控制电路等。下面具体讲述实际应用的电路。
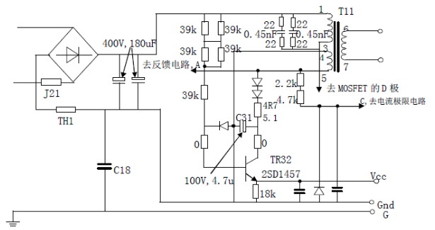
2.3 变压器及控制部分供电电路
变压器周边电路以及给控制电路供电的电路如图4所示:
图4 变压器及控制部分供电电路
本电路中的变压器T11就是图3中的变压器T,其中1-3绕组为原边主绕组(即图3中的N1绕组),6-7绕组为副边输出绕组(即图3中的N2绕组),4-5绕组为原边辅助绕组,主要给控制电路提供电源。
图中1-3绕组间的22欧电阻和0.45nf电容为原边释放电路。
给控制电路供电部分主要由变压器的4-5绕组和三极管D1457为主构成。
C31 及5.1欧电阻上面的两个二极管用于获得相对稳定的集电极直流偏压(二极管用来整流,电容C31用来滤波),基极偏置取自输入电路的直流电压。A(由4-5绕组的5边直接引出,去反馈电路)、C(去电流极限电路)点用于提供其它辅助控制的上偏电源。电源去耦电容(VCC和GND之间的电容)建议为10—47uF,启动电流不少于300uA。
三极管的发射极下偏置18K 电阻接地。
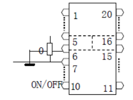
2.4 所用集成控制芯片简介
为了简化设计,控制电路部分我们采用了集成控制芯片:M51995AFP。
M51995A 是MITSUBISHI 公司推出的专门为AC/DC 变换而设计的离线式开关电源初级PWM 控制芯片。可以直接驱动MOSFET。M51995A 不仅具有高频振荡和快速输出能力,而且具有快速响应的电流限制功能。它的另一大特点是过流时采用断续方式工作,具备过流及短路保护功能。关于芯片的具体资料可到网上查询。
芯片引脚如图5所示:
图5 M51995AFP引脚图
2.5 振荡电路
控制电路M51995AFP具有高频振荡能力,但须外接电阻和电容。具体电路如图6所示:
图6 振荡电路
2.6 电源反馈及过流过压保护电路
电路如图7所示:
电源反馈:控制芯片的F/B 端为电源实际输出反馈端。输出电压Vo 经分压采样,控制基准电源。基准电源的高低决定了线性光电耦合器的输出电流大小。从F/B 端看,IF/B和VOUT是成线性关系的,这样就实现了电路的反馈调节。
过流保护:由芯片的VF端的来检测,控制芯片输出Vout 经过阻容滤波,反馈回VF 端,用于过流保护,它同时从第三边引出反馈,整流后送VF 端,作用和从Vout 端引出是一样的。
过压保护:OVP 为过压检测端,它取决于反馈电路中光电流的大小。因为它直接影响光电输出级的导通程度(Uce),从而直接影响到OVP 电位(VOVP=VCC-IRcRC-Uce)。由后面的输出电路可以看出,这个保护点取决于一个稳压管的稳压值。当输出电压高于保护值时,OVP 点电位高于门槛电平750mV,芯片进入保护状态。
检测端DET:DET 被用于检测输出电压。如果DET 不接地,则在F/B端电压超过2.5VDC时,将F/B 电位钳制在0VDC,从而使得占空比为0,电源处于保护状态。当它低于2.5VDC 时,电源正常工作。在本电路中DET被直接接地,因此F/B端不受其控制。
![]()
图7 电源反馈和过压过流保护电路
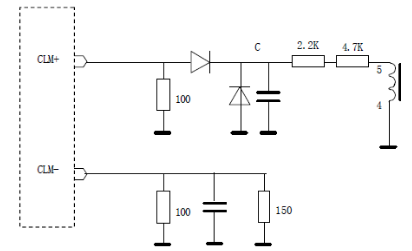
2.7 电流极限保护
由于隔离变压器原边开关管是单向驱动的,所以只做正极限保护即
可。变压器第三边绕组单向脉动信号经过二极管整流及RC 滤波,送CLM+端,做为正极限过流保护。负电流极限CLM-端被直接接地,不起作用。
电流极限保护电路如图8所示:
图8 电流极限保护电路
常规情况下,CLM+或CLM-的电压超过阈值(+200mV/-200mV)时,过流信号将使输出截止,并且这个截止状态持续到下一个周期。下个周期将重新恢复,形成所谓“逐脉冲电流控制”。
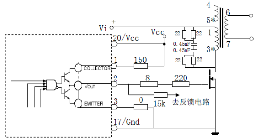
2.8 通断控制电路及热沉端
ON/OFF 端(7 脚)为低电平时芯片才工作,阈值电压为2.4V。本电路被直接接地,不进行控制。热沉端也被直接接地,以获取较好的热稳定性。芯片的5、6、15、16 脚内部是短接的,四个热沉端通过5 脚接地。
相关电路如图9所示:
图9 通断控制电路
2.9开关管驱动电路
电源变换器部分是一个简单的单开关降压型隔离变换器。开关管规格:2SK1939(2501),富士电机产品,MOS,N 沟道,电压600V, 8A,功率100W。
芯片的图腾柱输出脚2 驱动MOSFET 管栅极,开关管驱动隔离变压器原边绕组1-3,主绕组上并联的RC 电路用于提供泄放通路。
开关管驱动电路如图10所示:
图10 开关管驱动电路
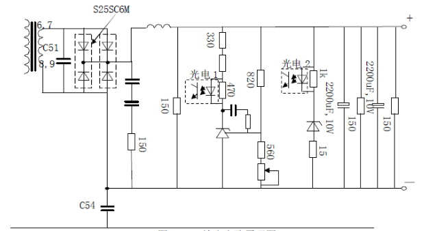
2.10 电源输出电路
电源输出电路如图11所示。
图11中,整流部分的上面两个二极管用于整流,下面两个则用于提供在开关管关断期间(变压器没有输出)提供滤波电感的续流通路。电感器及电解电容(2200uF,10V)用于滤波,加上两个二极管的续流作用,可以获得尽可能连续的电流。
从输出电路看,这是一个Buck(降压)式开关电源。实际输出为5VDC。
电源输出电压由光电1、基准电源器件及电位器部分来控制,调节电位器可以在一定范围内调整输出电压。
光电2、稳压管部分用于获得反馈OVP 信号,稳压管的稳压值决定了OVP 保护动作点。
图11 电源输出电路
- 上一篇:LED显示屏单元板、模组 2016/2/10
- 下一篇:LED显示屏电源线、扁平电缆 2016/2/10

